Customer marketing campaigns, including reviews, testimonials, and case studies are an essential tool in a modern marketer’s arsenal to drive credibility and enable future sales. In this post, we’ll show how growth and customer marketers like yourself can establish brand dominance and drive more demand for your product. You can build a single automated process for both identifying your customer advocates and delivering targeted advocacy campaigns. In turn, these campaigns will significantly boost the number and quality of online reviews, testimonials, and case studies.
Online customer recommendations have an incredible influence on purchasing decisions. After all, 92% of shoppers read online reviews before making a purchase. And currently, buyers spend 67% or more of their time researching their purchases in advance, and only 17% of their time meeting vendors. Your prospects are spending more of the buying cycle independently researching their purchases, which includes browsing online reviews of your company’s product (and your competitor’s).

Buyers are spending less time meeting with potential suppliers. Source: Gartner
But as you know, blindly soliciting customer feedback doesn’t always result in reviews that best reflect the caliber of your business. Reviews from your top customer advocates can, however, impress buyers, but identifying those advocates is far easier said than done.
Here at Tray.ai, we have created an evergreen process for identifying our top advocates and periodically including them in campaigns that encourage them to share their experiences with our platform in places like:
- G2 Reviews - We ask customers to write a review on G2.com, a popular business software review site where many high-intent prospects begin their search for a new software solution.
- Gartner Testimonials - Later on, we encourage customers to share their experiences with our platform in a brief testimonial for Gartner, a leading analyst firm in our industry.
- Case Studies - We also ask customers if they would be interested in partnering with us for a long-form case study on our website.
By identifying and engaging our top customer advocates, we’re ensuring a steady output of high-value, high-quality reviews that ultimately influence demand and bring new buyers to our website. And by using automation to secure those reviews, we’re not burdening our marketing and customer support teams with the manual task of tracking down and contacting individual customers to share their experiences.

Our automated customer advocacy strategy, visualized.
To create this automated advocacy process, we used our low-code automation platform, a visual platform for designing automated processes called workflows. These workflows integrate multiple cloud-based systems with logical helpers to automate processes across your tech stack. While we’ll reference a specific set of tools in this example, our low-code automation platform is flexible enough to work with just about any cloud services.
Walkthrough: Identifying and engaging customer advocates
We’ve separated our walkthrough into two stages:
- Updating list of advocates - This stage queries our data warehouse, Redshift, for a list of our top customer advocates and updates their tags in our web chat tool (like Intercom or Drift), as well as our customer data platform, Segment. We’ll use tags to drop customers into campaigns designed to capture their reviews and other feedback (for more on the purpose of tagging in Intercom, check out this post).
- Assigning advocates to evergreen campaigns - Then, we use conditional (true/false) logic to include customers into different campaigns based on their status as an advocate, the date of the last campaign we assigned them to, and all previous campaigns that they’ve received. We execute these campaigns automatically using our web chat tool.
Before we dive into the mechanics of our automated customer advocates program, we need to determine when we want this program to run. Let’s see what that looks like in the Tray platform:

Scheduling weekly tag jobs
Scheduled trigger - To start, we use a scheduled trigger, which lets us easily define the cadence of our program. We decided to run this program weekly to account for regular changes in our list of advocates (we’ll discuss how we define these advocates in the next stage), but you can set this trigger to run on any interval.
Manage tags and assign campaigns - Here, we kick off the two essential pieces of our program, managing our list of advocates and assigning them to campaigns, with the help of our call workflow helper. These helpers let us modularize workflows into manageable sections that we can easily edit as our business requirements change.
Stage 1: Updating list of advocates
Now that we’ve defined when our workflow will run, we want to create a list of our top customer advocates. To maximize the effectiveness of these campaigns, we define advocates as individuals who are highly-engaged users of our platform (we measure engagement with a ‘user score’, which monitors logins and activity). We also include accounts that have expressed their appreciation for our product in the past by submitting a high rating in a Net Promoter Score (NPS) survey.
How do we determine all that, you might ask? We regularly pipe product usage data, campaign status, and other important indicators of customer satisfaction into our data warehouse for analysis and segmentation (you can learn more about how we do that, here). To tap into this data, all we need is a SQL query that returns our list of promoters. Here’s what that looks like in the Tray platform:

Identifying and separating advocates
Callable Trigger - Our callable trigger listens for our scheduled trigger and engages our update list workflow every week.
Query DB for promoters - Using our Redshift connector, we tap into our data warehouse with a SQL query to generate our current list of advocates. Specifically, this query identifies accounts with a high user score and those that have submitted an NPS survey.
Loop promoters - With our up-to-date list of advocates ready, we use a loop helper to separate each advocate and apply the following tag/untag logic. Our workflow ends once we’ve looped through every account on our list.

Updating tags in Intercom
Untagged? - We now use a Boolean (true/false) helper to sort out advocates that we removed from our list since the last run of our workflow. Depending on the outcome of this Boolean, we route our advocates to one of two outcomes:
- If we untagged this advocate since our last run, we remove the ‘promoter’ tag in our web chat tool and log this update in our customer data platform.
- If we tagged this advocate since our last run, then we add the ‘promoter’ tag in our web chat tool and log this update in our customer data platform.
Again, tagging serves the purpose of segmenting our customers into a specific group of ‘advocates’ in our web chat tool. We use these tags to trigger custom campaigns in-product or via email. Our next stage uses this newly-updated list of advocates to assign them to specific campaigns.
Stage 2: Assigning advocates to evergreen campaigns
Much like our first stage, we begin this workflow with a callable trigger and an SQL query to our database. But instead of managing our list of advocates, we’ll loop through each one and assign them to a specific campaign.

Identifying and separating advocates
Callable trigger - Our callable trigger listens for our scheduled trigger and initiates our ‘add to campaign’ workflow every week.
Query DB for promoters - We tap into our data warehouse with a SQL query to generate the same list of accounts that we retrieved in Stage 1.
Loop promoters - With our list ready, we can loop through each account and apply the following logic, until our list is exhausted.
Note: While there is no small number of customer and growth marketing campaigns we could execute with automated outreach like this, we also want to be considerate of our customers’ time and avoid overwhelming them with too many requests. As such, we use additional Boolean logic to disqualify any advocates that have received outreach from us in the last 90 days. We also ensure that any given advocate is only active in one campaign at a time.

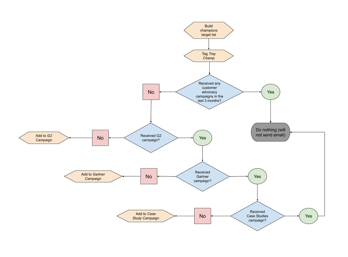
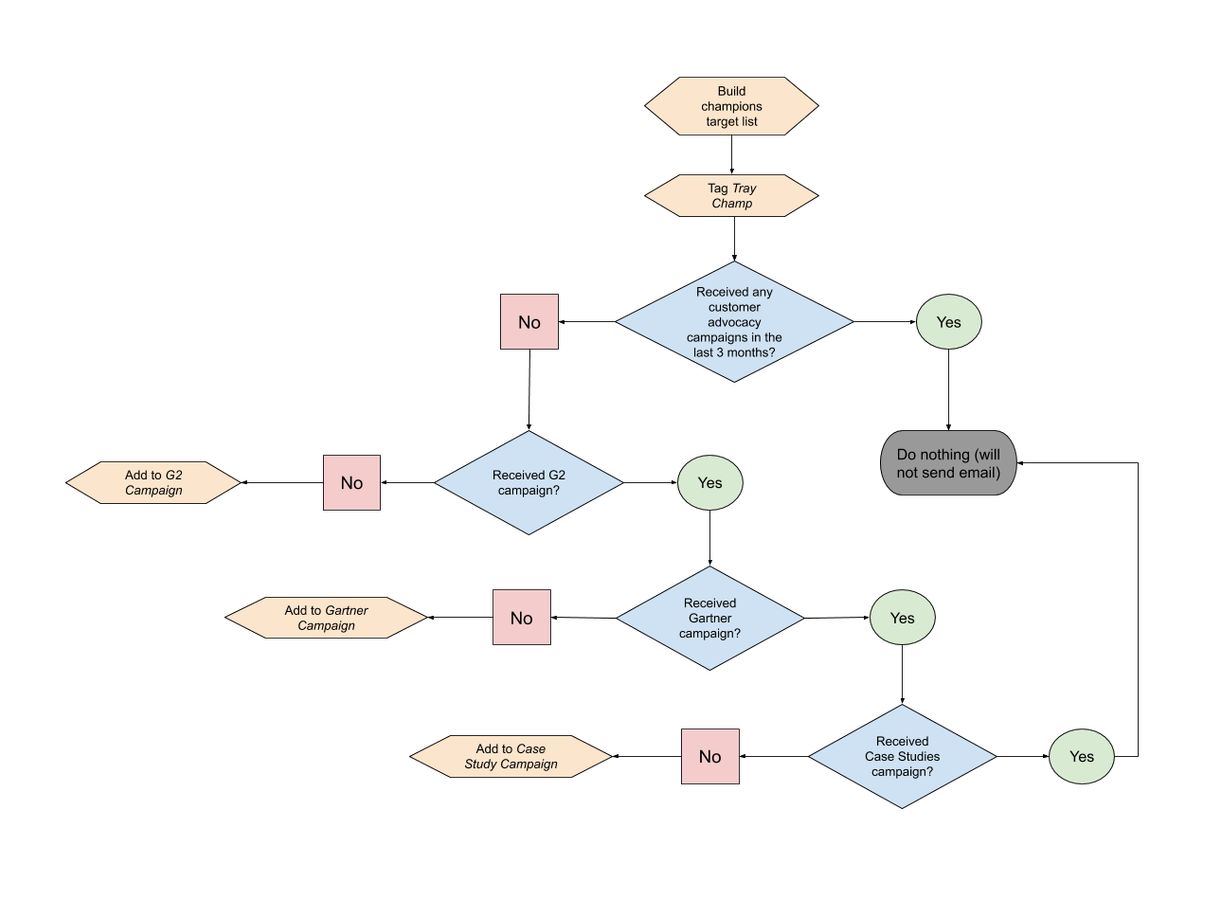
Routing promoters to campaigns
Now, we can apply Boolean logic to route our advocates to different campaigns, depending on what outreach they’ve already received.
Received G2 campaign? - We use a Boolean helper to determine if this particular promoter has already received our G2 campaign, and route them to one of two outcomes:
- If they have received G2 campaign outreach, then we skip and move to the next campaign.
- If they haven't received G2 campaign outreach, then we update their campaign tag in our web chat tool and log this update in our customer data platform. Our web chat tool can then automatically send a message to our promoter that encourages them to submit a review to G2.
We repeat this same process until we’ve included every promoter in either our G2, Gartner, or Case Study campaigns, or have included them in a ‘no active campaign’ bucket.
You just identified and engaged your top customers with evergreen advocacy campaigns that will drive more demand and visitors to your website. With the flexible functionality of low-code automation, your team can customize this process to segment advocates using the criteria that best aligns with your business strategy. Then, you can identify the right mix of review sites and other channels that will sway buyers in your industry and build clout for your brand.
Unlock new and innovative sources of pipeline with automation
An automated tech stack enables your go-to-market teams to acquire new business at scale without sacrificing efficiency or productivity. As you’ve learned, automation can help you secure high-quality, high-quantity customer reviews and testimonials that drive new demand by integrating data across your tech stack. But that’s just the beginning.
Interested in discovering more ways you can use automation to supercharge your revenue team? Watch this quick demo.



